Contoh kasus k3 dan cara penyelesaiannya. Contoh kasus dan penyelesaiannya.
Skrining Kecelakaan Kerja Epidemiologi
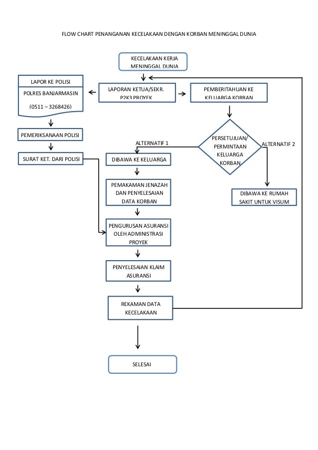
Contoh kasus k3 dan penyelesaiannya. Studi kasus dan analisis k3 di perusahaan. Melalui air cara pengolahan cara pemeliharaan. Contoh studi kasus kecelakaan kerja studi kasus 1 kecelakaan kerja. Berikut ini salah satu regulasi yang mutlak dimiliki oleh perusahaan yakni adanya ahli k3 di perusahaan tersebut. Saya senang saya mengambil risiko dan mengajukan pinjaman. Setelah dipikir pikir lagi karena tunawisma saya harus mengikuti persidangan dan mengajukan pinjaman untungnya bagi saya saya menerima pinjaman 8000000 dari tuan lorenzo lorenzo.
Inilah pembahasan selengkapnya mengenai contoh soal statistik inferensial dan penyelesaiannya. Contoh di inggris dalam kasus joyce v. Kasus ini terjadi karena kurangnya pelatihan k3 pada pekerja sehingga para pekerja tidak mengetahui tentang masalah masalah jika mengahadapi kecelakaan. Majelis hakim yang. Ada 4 orang pekerja yang sedang lembur dan sedang mengerjakan suatu proyek pemasangan tiang sambungan telepon di jalan raya adiwerna tegal. Majelis hakim di pengadilan negeri jakarta selatan menjatuhkan vonis delapan tahun penjara kepada inong malinda dee binti siswo wiratmo 49.
Sebuah negara dapat menjalankan yurisdiksi kriminal dan privat terhadap warga negaranya meskipun yang bersangkutan sedang berada di negara lain. Director of public prosecutions 1946 dan amerika serikat dalam kasus iran hostages crisis 1979 1980. Pengolahan sampah refuse disposal meliputi hal hal berikut. Admin blog berbagi contoh soal 2019 juga mengumpulkan gambar gambar lainnya terkait contoh soal statistik inferensial dan penyelesaiannya dibawah ini. Contoh contoh kasus dan penyelesaiannya nama. Pengertian k3 menurut sumamur1992 tujuan keselamatan dan kesehatan kerja k3 adalah sebagai berikut.
Anak anak saya telah diberikan kembali kepada saya dan sekarang saya memiliki rumah dan bisnis sendiri. Oleh karena itu seharusnya pihak perusahaan memberikan pelatihan k3 kepada para pekerjanya. Tugas kewajiban dan kewenangan ahli k3 umum dalamnya seperti pihak perusahaan atau wirausaha pekerja dan masyrakat secara keseluruhan. Pengertian shkk dan ruang lingkup shkk. Melindungi tenaga kerja atas hak dan keselamatannya dalam melakukan pekerjaannya untuk kesejahteraan hidup dan meningkatkan kinerja. Carasystem pembuangan peralatan pembuangan dan cara penggunaannya serta cara pemeliharaannya 3.















