Contoh proposal ptk sd kelas 4. Contoh proposal usulan penelitian tindakan kelas.
Penelitian Tindakan Kelas Ptk Bahan Ptk Pkn Ips Sd Pdf
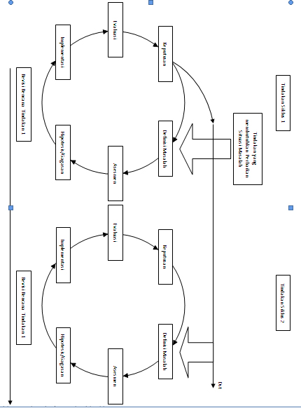
Contoh penelitian tindakan kelas pdf. Penelitian tindakan kelas biasanya dilakukan di kelas dan sekolah tertentu serta dalam kurun waktu tertentu. Upaya meningkatkan partisipasi siswa dalam kbm kelas 1 sma. Peningkatan hasil belajar matematika dengan pendekatan matematika realistic contoh penelitian tidakan kelas paud. Siapa jumlahnya berapa dan karakteristiknya bagaimana. Diharapkan contoh penelitian tindakan kelas ptk sd kelas 4 lengkap ini merupakan salah referensi yang baik dan benar sesuai harapan anda bisa digunakan untuk contoh ptk doc ipa ips kelas 4 matematika ptk sd dengan demikian file tersebut bisa memenuhi dan mengakhiri pencarian. Terdapat beberapa model contoh penelitian tindakan kelas misalnya model penelitian tindakan oleh kemmis dan mc taggart yang dikembangkan pada tahun 1988 dengan menggunakan empat komponen utama yaitu perencanaan tindakan observasi dan refleksi dalam suatu model spiral yang saling terkait.
Peningkatan hasil belajar matematika melalui media patung. Dapat disimpulkan bahwa penelitian tindakan kelas merupakan suatu pencermatan terhadap kegiatan belajar berupa sebuah tindakan yang sengaja dimunculkan dan terjadi dalam sebuah kelas secara bersama. Peningkatan keterampilan bicara anak usia 3 4 tahun contoh proposal penelitian tindakan kelas ptk. Selain itu siapa kolabolator penelitian tindakan kelas ini juga disertakan. Download contoh ptk sd mapelbidang studi matematika penelitian tindakan kelas ptk untuk sekolah dasarsd dan madrasah ibtidaiyahmi merupakan acara akademik guru yang dilakukan untuk membuatkan kariernya sebagai guru yang lebih berkualitas. Penelitian tindakan kelas ptk classroom action research car 1.
Tindakan tersebut diberikan oleh guru atau dngan arahan dari guru yang dilakukan oleh siswa. Disamping untuk pengembangan karier ptk juga merupakan tuntutan profesi guru di indonesia belakangan ini. Meningkatkan keaktifan dan prestasi belajar siswa melalui model pembelajaran kooperatif tipe stad students teams achievement division pada pokok bahasan himpunan kelas viib. Beberapa contoh judul ptk 1. Pada bagian ini juga dideskripsikan tentang subjek penelitian. Contoh ptk sd guru kelas 1 sampai dengan 6 berdasarkan mata pelajaran ditambah referensi contoh proposal ptk dan judul ptk sd.
Penelitian tindakan kelas tentang peningkatan kualitas pembelajaran posisi bulan melalui media berbasis ict pada siswa kelas iv sd negeri debong kidul kecamatan tegal selatan pdf download kata kunci. Peningkatan kualitas pembelajaran posisi bulan ipa media berbasis ict pkn globalisasi penelitian tindakan kelas ptk sekolah dasar sd kelas 4 kelas empativ kualitas pembelajaran. Smpn 2 srandakan bantul yogyakarta. Penelitian eksperimen khusus ingin mengetahui akibat dari perlakuan tindakan sesuatu. Melalui strategi presentasi 2.
















