Contoh sistem informasi manajemen berbicara mengenai sistem informasi manajemen perusahaan atau organisasi yang selalu menggunakan teknologi maka akan selalu berkaitan dengan pihak pihak dari kalangan praktisi informatika ahli it informasi teknologi karena pada umumnya merekalah yang merancang aplikasi sistem informasi manajemen. Sadar atau tidak bahwa sangat banyak penerapan contoh sistem informasi dalam kehidupan sehari hari.
Sistem Informasi Manajemen Pengertian Fungsi Manfaat
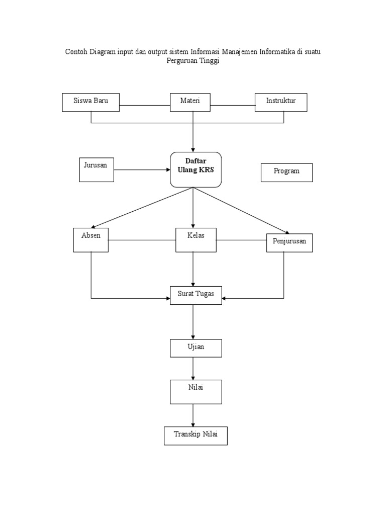
Contoh sistem informasi manajemen. Sistem informasi manajemen sim bukan sistem informasi keseluruhan karena tidak semua informasi di dalam organisasi dapat dimasukkan secara lengkap ke dalam sebuah sistem yang otomatis. Artike ini merupakan lanjutan dari artikel 14 pengertian sistem informasi manajemen menurut ahli yang telah kami ulas sebelumnya. Manajemen sistem informasi berguna sebagai acuan untuk pengambilan keputusan dalam sebuah organisasi atau perusahaan. Sistem tersebut kemudian dibentuk dalam sistem informasi berbasis komputer computer based information system. Oke sebelum kita masuk ke contoh sistem informasi manajemen mari kita awali artike ini dengan. Mengingat semakin pentingnya manajemen terutama sistem informasi manajemen sim pada kesempatan kali ini kita akan membahas tentang contoh sistem informasi manajemen.
Contoh penerapan sistem informasi manajemen. Definisi sistem informasi manajemen sim adalah cara serta proses untuk mengumpulkan dan mengolah data yang bisa dipercaya untuk dijadikan dasar mengambil keputusan. Setelah mengetahui pengertian dari sistem informasi hal selanjutnya yang akan dibahas adalah contoh sistem informasi. Manajemen adalah seni untuk mengatur sesuatu dalam konteks sim yang diatur adalah informasi dan data. Setelah tahun 2000an sistem informasi manajemen mulai berkembang sebagai satu sistem yang terintegrasi pada berbagai induk perusahaan dan cabang cabangnya. Sistem informasi manajemen adalah suatu sistem informasi yang digunakan oleh organisasi untuk mengelola semua transaksi yang mendukung fungsi manajemen dan bisa berguna untuk pengambilan keputusan.
Contoh sistem informasi manajemen. Enterprise resource planning erp sistem erp ini biasanya digunakan oleh sejumlah perusahaan besar dalam mengelola manajemen dan melakukan suatu pengawasan yang saling terintegrasi terhadap unit bidang kerja keuangan accounting sumber daya manusia pemasaran operasional dan pengelolaan persediaan. Contoh tersebut diantaranya diterapkan dalam bidang pendidikan pekerjaan dll diantaranya. Definisi sebuah sistem informasi manajemen istilah yang umum dikenal orang adalah sebuah sistem manusiamesin yang terpadu intregeted untuk menyajikan informasi guna mendukung fungsi operasi manajemen dan pengambilan keputusan dalam sebuah organisasisistem ini menggunakan perangkat keras hardware dan perangkat lunak software komputer prosedur pedoman model manajemen dan keputusan. Atau sistem informasi manajemen yakni sistem informasi yang menghasilkan output dengan masukan input dan berbagai proses lainnya yang hasilnya dibutuhkan untuk tujuan tertentu dalam kegiatan manajemen. Ada beberapa contoh sistem informasi manajemen dalam.
Lebih dalam tentang manajemen sistem informasi tujuan fungsi dan contoh penerapannya dalam bisnis akan dibahas secara lengkap dalam artikel ini. Aspek utama dari sistem informasi akan selalu ada di luar sistem komputer.

















